Markdown 状态图
1. 前言
Markdown 的原生语法不支持绘制图形,但通过扩展模块,我们可以将一些格式化的文字渲染成我们需要的图形。常用的图形有 “流程图”、“时序图”、“类图”、“状态图”、“甘特图”、"饼图" 等。
本节将重点介绍如何通过 Mermaid 绘制「状态图」。
状态图 (Statechart) 是描述一个实体基于事件反应的动态行为,是使对象达到某种状态的事件、条件或操作的图形化描述。
一个完整的状态图由状态、转换组成。
环境说明:
考虑到 Markdown 工具之间的不兼容,有的内容直接从页面复制粘贴到本地不会正常显示,大家学习时自己动手写是肯定没问题的。本节所有实例代码及演示效果均使用 Typora 工具完成。
Mermaid 为 Markdown 扩展语法,需要在 Typora 设置中开启对图表的语法支持。其方式为:「设置」->「Markdown」->「Markdown 扩展语法」-> 勾选「图表」,如下图:

2. 语法详解
2.1 状态图中的「状态」
状态代表某一对象在某一特定的条件、时间下所保持的静态值。
使用 Mermaid 扩展绘制状态图时,有多种方式声明一个状态节点。
实例 1:
通过设置状态 ID 声明状态
```mermaid
stateDiagram
状态1
```
上述代码将会渲染成如下效果:

实例 2:
使用 「state」关键字来描述共同声明状态节点。
```mermaid
stateDiagram
state "状态描述性文字" as 状态2
```
上述代码将会渲染成如下效果:

实例 3:
使用「状态 ID + 冒号」的方式简化状态节点的声明。
```mermaid
stateDiagram
状态3 : 状态3的文字描述
```
上述代码将会渲染成如下效果:

2.2 状态图中的「转换」
「转换」在状态图中表现为连接两个状态节点的单向箭头,在 Mermaid 扩展语法中的写法为「字符箭头 -->」。
实例 4:
用单向箭头表示转换。
```mermaid
stateDiagram
状态1 --> 状态2
```
此代码渲染效果如下:

通过 (行内容):label 的形式,为转换添加描述文本。
实例 5:
增加描述。
```mermaid
stateDiagram
状态1 --> 状态2: 咻~
```
渲染效果如下:

状态图中有两个特殊的状态节点:开始节点和结束节点。如果需要在状态图中显示开始或结束节点,可以通过 [*] 方式声明。
实例 6:
增加开始和结束节点。
```mermaid
stateDiagram
[*] --> 状态节点
状态节点 --> [*]
```
渲染结果如下:

2.3 状态图中的「嵌套」
在负责的状态描述中,有的状态节点会包含一系列的子状态,我们可以用组合「嵌套」的方式来描绘它们。在 Mermaid 扩展中,描述嵌套的方式,是使用「花括号 {}」描述子状态。
实例 7:
```mermaid
stateDiagram
[*] --> 父状态节点
state 父状态节点 {
[*] --> 子状态节点
子状态节点 --> [*]
}
```
渲染结果如下:

「嵌套」的层数没有限制。
实例 8:
多层嵌套。
```mermaid
stateDiagram
[*] --> 第一层状态节点
state 第一层状态节点 {
[*] --> 第二层
state 第二层 {
[*] --> 第二层
第二层 --> 第三层
state 第三层 {
[*] --> 第三层
第三层 --> [*]
}
}
}
```
渲染效果如下:

状态转换可以在「嵌套」的外层,也就是群组间实现。
实例 9:
群组之间的嵌套。
```mermaid
stateDiagram
[*] --> 第一层
第一层 --> 第二层
第一层 --> 第三层
state 第一层 {
[*] --> 第一层子节点
第一层子节点 --> [*]
}
state 第二层 {
[*] --> 第二层子节点
第二层子节点 --> [*]
}
state 第三层 {
[*] --> 第三层子节点
第三层子节点 --> [*]
}
```
渲染效果如下:

2.4 状态图中的「分支」
对于非单一结果的状态转换,我们可以使用 < 和 < 标签实现。
实例 10:
使用 < 描述分支,使用 < 描述聚合。
```mermaid
stateDiagram
state 分支 <>
[*] --> 分支
分支 --> 分支2
分支 --> 分支3
state 合并 <>
分支2 --> 合并
分支3 --> 合并
合并 --> 状态4
状态4 --> [*]
```
渲染效果如下:

2.5 状态图中的「并行」
对于一些同步完成的状态转换,我们可以用 -- 符号声明并行效果。
实例 11:
```mermaid
stateDiagram
[*] --> 激活状态
state 激活状态 {
[*] --> NumLock关
NumLock关 --> NumLock开 : 按下 NumLock 键
NumLock开 --> NumLock关 : 按下 NumLock 键
--
[*] --> CapsLock关
CapsLock关 --> CapsLock开 : 按下 CapsLock 键
CapsLock开 --> CapsLock关 : 按下 CapsLock 键
--
[*] --> ScrollLock关
ScrollLock关 --> ScrollLock开 : 按下 ScrollLock 键
ScrollLock开 --> ScrollLock关 : 按下 ScrollLock 键
}
```
渲染效果如下:

2.6 为状态图增加「备注」
有时候图表元素不能完全表达我们的设计思路,这时候需要在图中加入文字描述。在 Mermaid 语法中,使用 note 的方式,将备注添加到状态节点的右侧(左侧)。
实例 12:
```mermaid
stateDiagram
状态1 : 描述将出现在右侧
note right of 状态1
这里添加描述内容
end note
状态1 --> 状态2
note left of 状态2 : 在节点左侧添加描述
```
渲染效果如下:

3. 使用场景及实例
状态图专门用于表示依赖于状态的行为。
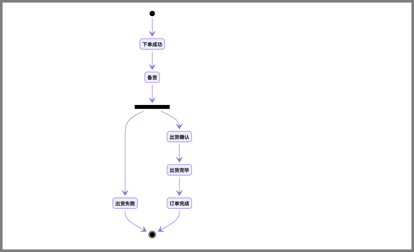
实例 13:
出货状态示意图。
```mermaid
stateDiagram
[*] --> 下单成功
下单成功 --> 备货
state 出货中 <>
备货 --> 出货中
出货中 --> 出货失败
出货失败 --> [*]
出货中 --> 出货确认
出货确认 --> 出货完毕
出货完毕 --> 订单完成
订单完成 --> [*]
```
其渲染效果如下:

4. 小结
- Mermaid 为 Markdown 扩展了使用普通文本生成状态图的语法及渲染支持;
- Mermaid 状态图的基本元素包含「状态节点」、「转换」;
- Mermaid 状态图还可以将节点合并,实现「嵌套」的效果;
- Mermaid 状态图的逻辑支持「分支」、「并行」;
- Mermaid 状态图还可以通过「备注」的方式,为状态图提供更多的细节描述。